|Articles|March 1, 2013

BioPharm International

  • BioPharm International-03-01-2013
  • Volume 26
  • Issue 3

Aggregation of Monoclonal Antibody Products: Formation and Removal

Aggregate formation is influenced by multiple aspects of the bioproduction process but can be mitigated by good process design and control.

Monoclonal antibody (mAb) products have emerged as an extremely important and valuable class of therapeutic products for the treatment of cancer and other diseases such as rheumatoid arthritis, auto-inflammatory disease, allergic asthma, and multiple sclerosis (1, 2). The proliferation of this product class has led to significant advancements in the production processes that are used to manufacture them. However, product aggregation remains a crucial issue and results not only in product loss but also affects product safety (3).

Anurag S. Rathore

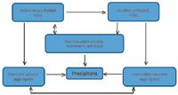
Aggregates are typically large, tangled clusters of denatured antibody molecules that are irreversibly formed either during product expression in the cell culture, product purification in downstream processing, or storage as drug substance or drug product (see Figure 1). The process of aggregation is influenced by the biochemical and biophysical properties of the mAb itself, as well as the physicochemical environment to which the mAb is exposed during processing and storage (4).

Figure 1: Illustration of the different pathways that result in mAb aggregation.

Aggregation can cause formation of subvisible particles and may expose normally unexposed epitopes, leading to increased immunogenicity. The subvisible particles have become of increasing concern to the regulatory agencies because of the difficulty in detecting them and their potential for causing unintended immunogenicity. Subvisible particles, defined as particles larger than 0.1 µm but too small to be visible to the unaided eye (i.e., < 100 µm), may form either during product manufacture or storage. Of particular concern are particles less than 10 µm in size, which are not well detected by current analytical methods used to monitor degradation of mAb products. Purification processes for mAb products should be capable of achieving low aggregate levels (i.e., 0.5–2%). The relatively large, irreversible aggregates are different from the often reversible dimers and trimers that are often less of a concern. Individual antibodies vary widely in their propensity to form aggregates (5). Extremes of pH, ionic strength, temperature, concentration, shear forces, and other processing conditions can lead to increased aggregation. As a result, aggregation has to be monitored throughout process development and manufacturing of a mAb product.

During manufacturing of protein therapeutics, the protein is exposed to various stresses. The cell-culture phase of a typical mAb production process improves secretion of the protein from the cell into the medium, which contains the cells, buffer constituents, nutrients for the cells, host-cell proteins (including proteases), dissolved oxygen, and other species. This cellular suspension is held at near neutral pH at temperatures above 30 °C for several days. Once a sufficient amount of protein has been expressed, the cell-culture fluid is harvested and purified with Protein A chromatography. The resulting pool is often held at acidic pH for viral inactivation. Polishing steps that typically follow include cation-exchange chromatography (CEX), which is performed under conditions of high conductivity, and anion-exchange chromatography (AEX), which is performed at high pH. Finally, the protein is formulated using ultrafiltration/diafiltration and filled in its final form. Throughout the production process, the protein solution is pumped, stirred, and filtered and is exposed to a variety of materials including stainless steel, glass, and plastic. All of these factors can potentially result in aggregate formation (6).

This article, 29th in the "Elements of Biopharmaceutical Production" series, presents a discussion of the factors that result in formation as well as control of mAb aggregates during processing.

Elements of Biopharmaceutical Production

FACTORS THAT CAUSE AGGREGATION

Cell culture

During product expression, accumulation of high amounts of protein may lead to intracellular aggregation either because of interactions between unfolded protein molecules or because of inefficient recognition of the nascent peptide chain by molecular chaperones responsible for proper folding (7). The temperature during cell culture is generally high (> 25 °C) and can cause partial misfolding of the protein product, further leading to increased hydrophobic interactions and aggregation. The choice of components in the cell-culture medium may affect aggregation by influencing the ability of the protein to fold to its native structure. During protein production, disulfide bond formation occurs in the endoplasmic reticulum of cells. Proper disulfide bond formation, which is typically an enzyme-catalyzed process, is crucial for folding of native protein structures. Formation of the disulfide bond typically requires an oxidative environment and in the absence of this environment, the free thiols on the cysteines may remain unpaired, leading to improper folding, which results in aggregation. Aggregation because of cell culture can also be affected by amino acid sequence, variation in clone characteristics of the cell line, and operating conditions of the bioreactor such as pH and agitation (6, 7).

Harvest

Centrifugation is commonly used for efficient removal of mammalian cells and can handle large volumes. Particular concerns during centrifugation include controlling exposure of the protein product to zones of intense shear forces at locations close to where the feedstream enters the centrifuge rotor. Shear can cause cell lysis, denaturation, and aggregation. Use of microfiltration as an alternative has also been examined, but if not appropriately designed, it can result in the protein molecules undergoing stress-related deformations, leading to aggregation (4).

Purification

During purification, the protein product may be subjected to extensive changes in environment such as pH, protein concentration, ionic strength, and contact materials. These changes by themselves and in combination may result in production of aggregates.

Protein A chromatography and low-pH viral inactivation are the two purification steps where the product is exposed to low pH. Low pH has been known to cause protein aggregation by altering the physiochemical properties of the product and causing instability of the primary structure (8–11).

During crossflow filtration, the protein may be exposed to shear rates from 1000–10,000 s-1 for a few seconds as it passes through the membrane (12). Adsorption to the membrane during filtration can also sometimes cause aggregation, as demonstrated by the deactivation of aminoacylase by adsorption to an ultrafiltration membrane (13). Meireles at al. have studied the effect of different pump heads and observed an increase in turbidity of an albumin preparation over time when pumping at room temperature using a screw pump (14). Cavitation during pumping leads to generation and destruction of air bubbles and hence an increase in the air-water interface, resulting in the formation of protein aggregates (15).

Characteristics of the buffers used, such as composition, pH, ionic strength, concentration, and presence or absence of salts can also affect protein stability. Use of strong acids and bases in buffer to adjust the pH induces degradation as compared with buffers containing weak acids and bases. Both high and low pH can initiate aggregation (16). While insoluble aggregates are formed at higher pH because of lower net charge, aggregates remain soluble at lower pH due to the higher net charge (17). Another important characteristic of buffer solutions used in biopharmaceutical manufacturing is their ionic strength. Aggregation is faster at high ionic strength than at lower ionic strength (18). In formulation, the effect of buffer salt on protein stability is strongly ion-specific and pH-dependent (19).

Equipment contact material

During different processing steps, proteins may be adsorbed at the solid surface of the equipment, and in the adsorbed state, protein residues can undertake non-native interactions with the exposed functional groups at the solid-surface interface. The adsorption process is mostly driven by either hydrophobic interactions or electrostatic interactions between the surfaces and the protein (20). Because of partial unfolding of the protein on the surface, structurally perturbed molecules can potentially form aggregates on the surface or in the bulk solution after desorption. An increase in α-helical structures accompanied by a reduction in β-sheet and β-turn conformations has been reported upon adsorption of a mAb product on Teflon particles (21). The product may adsorb on the glass or stopper surface, especially after losing its three-dimensional structure. It is often difficult to detect this phenomenon. Although it may result in loss of only a small amount of protein initially, the adsorbed protein may catalyse protein unfolding and aggregation rapidly over time (4).

Freeze-thaw and storage

Freezing is often required for shipping and storage of proteins and their formulations followed by thawing at the time of use (5). However, when protein products undergo a freeze–thaw cycle, they experience several stress factors, which in turn can lead to aggregation. Freezing or low-temperature denaturation of proteins increases solubility of hydrophobic residues and causes increased hydrophobic patches and ultimately some unfolding of the protein. Furthermore, aggregation caused by a decrease in pH of the formulation buffer during freezing has also been reported in some studies (22, 23). Exposure of mAb products to an acidic environment can result in conformational changes and aggregation. During freezing, the protein molecules can also adsorb at the container surface or ice-liquid interface, resulting in unfolding of proteins and subsequent aggregation (24). Furthermore, perturbation in the protein conformation can be caused by cryo-concentration of protein, buffer salts, and excipients or by phase separation. In addition, process conditions such as freezing and thawing rates play an important role with respect to the stability of a protein upon freeze–thawing (25).

Vial filling

Therapeutic proteins are exposed to shear at the end of production during the vial filling operation. Dispensing a protein solution into vials through a 20-gauge-by 10-cm needle at a rate of 0.5 mL/s exposes the protein to a shear rate of 20,000 s-1 for approximately 50 ms and can lead to aggregation (26).

APPROACHES FOR REDUCTION IN AGGREGATES

Perhaps the most effective way to control aggregate levels is to avoid their formation in the first place. Thus, appropriate design of the process to avoid aggregate formation at the various process unit operations mentioned above would be most desirable. If aggregate formation cannot be completely averted, appropriate controls can be put in place to ensure that aggregate levels are low and that the process performance is consistent. Based on process development of mAb products in the past decade, it has been observed that aggregate formation cannot be completely avoided and hence, means of aggregate removal are needed. The following section briefly discusses some of the most commonly used process steps for aggregate removal.

Ion-exchange chromatography

This step is the most common unit operation used for purification of mAb products. CEX is often used in a bind/elute mode as an intermediate polishing step because therapeutic mAbs are highly basic (i.e., pI >8). CEX has been optimized to remove aggregates, even though the aggregates are composed of the same polypeptide chains as the monomeric product. CEX can perform this function because the molecules in the aggregate are partially denatured and unfolded, thereby exposing different amino acids on the surface of the aggregate. The surface charge distribution may be different for denatured aggregates than for the native monomer, enabling an effective separation (27).

Charge difference between antibody products and aggregates can also be exploited by using AEX for impurity removal. The difference between the net charge of the antibody product and the aggregates enables AEX to be used in a flow-through mode (4).

Hydrophobic interaction chromatography (HIC)

This chromatography involves use of resin with immobilized hydrophobic groups for binding proteins in the feedstream on the basis of their hydrophobicity. HIC steps are often developed with the primary objective of reducing aggregate levels. High-molecular-weight aggregates of mAbs bind more tightly to the media than monomeric mAbs because of the exposed hydrophobic groups in the denatured chains of aggregate (28).

Multimodal or mixed-mode chromatography

Recently, mixed-mode anion exchange ligands with enhanced binding strength for aggregates through the addition of hydrophobic functionality have been brought to market. These ligands can increase the range of ionic strength and pH under which significant separation can occur (29). Mixed-mode resins based on hydroxyapatite, made from calcium phosphate, have both positive and negative charges and interact with proteins through a combi- nation of electrostatic interactions and coordination complex formation. Traditionally, hydroxyapatite has been used for separa- tion of protein therapeutics from host and media proteins, aggregates, DNA and Protein A, all of which tend to bind more tightly. More recently, its effectiveness for separation of aggregates has been demonstrated (4, 30).

Aqueous two-phase systems (ATPS)

ATPS has been investigated as an alternative to process chromatography for the purification of many proteins and enzymes because of its cost effectiveness, high capacity, biocompatibility, and scale-up potential (31, 32). Several ATPS have been proposed for production of mAb products, including polyethylene glycol (PEG)-phosphate, PEG-citrate, and PEG-dextran (33, 34). ATPS has been shown to be effective for reduction of low-molecular-weight and high-molecular-weight mAb aggregates (34). For example, an ATPS system consisting of 15% (w/w) PEG, 8% (w/w) citrate, and 15% (w/w) NaCl at pH 5.5 reduced product-related impurities (i.e., aggregates and low-molecular-weight product fragments) from 40% to less than 0.5% while achieving 95% product recovery. Issues that were related to use of ATPS included handling and disposal of large quantities of raw materials needed for the process, and the limited understanding about the complex interactions between the different components in the system.

Membrane chromatography

Membrane chromatography is another emerging alternative to traditional packed-bed chromatography. HIC-based membrane adsorbers have been shown to be effective at efficient removal of dimers and higher molecular weight aggregates when used as a polishing step in a mAb purification process (35). With the high throughput that membrane adsorbers provide, this could be the technique of choice in some cases.

SUMMARY

Aggregation is a critical quality attribute of any protein-based therapeutic because of its potential impact on immunogenicity and thus, safety of the product. Appropriate process design and control can result in consistent and acceptable product quality.

Anurag S. Rathore, PhD,* (pictured) is a consultant at Biotech CMC Issues and a professor in the department of chemical engineering, Varsha Joshi is a postdoctoral associate, and Nitin Yadav is an intern, all at the Indian Institute of Technology, Dehli. Rathore is also a member of BioPharm International's Editorial Advisory Board. *To whom correspondence should be addressed, asrathore@biotechcmz.com.

REFERENCES

1. A.A. Shukla and J. Thommes, Trends in Biotechnology 28 (5), 253-261 (2010).

2. P.A.J. Rosa et al., J. Chromatogr. A 1217, 2296-2305 (2010).

3. A.A. Shukla et al., J. Chromatogr. B 848, 28-39 (2007).

4. The Development of Therapeutic Monoclonal Antibody Products, H. L. Levine and G. Jagschies, Eds. (BioProcess Technology Consultants Inc. and GE Healthcare, 2010).

5. S. Chen et al., Protein Sci. 19 (6), 1191-1204 (2010).

6. M.E. Cromwell, E. Hilario, and F. Jacobson, AAPS Journal 8 (3), E572-E579 (2006).

7. Y. B. Zhang et al., Protein Expr. Purif. 36 (2), 207-216 (2004).

8. D. Josic and Y.P. Lim Food Technol. Biotechnol. 39 (3), 215-226 (2001).

9. F. H. Liu, et al., mAbs 2 (5), 480-499 (2010).

10. FDA, Guidance for Industry: Q5A, Viral Safety Evaluation Of Biotechnology Products Derived From Cell Lines of Human or Animal Origin. (Rockville, MD, 1998).

11. Q. Luo et al., J. Biol. Chem. 286 (28), 25134-25144 (2011).

12. R.H. Davis, Membrane Separations in Biotechnology. (Marcel Dekker Inc, New York, 2001) pp. 161–188.

13. A. Bodalo et al., Enzyme Microb. Technol. 35 (2-3), 261–266 (2004).

14. M. Meireles, P. Aimar, and V. Sanchez, Biotechnol. Bioeng. 38 (5), 528-34 (1991).

15. J.S. Bee et al., Biotechnol. Bioeng. 103 (5), 936–943 (2009).

16. M. K. Joubert et al., J. Biol. Chem. 286 (28), 25118-25133 (2011).

17. R.K. Brummitt et al., J. Pharm. Sci. 100 (6), 2087-2103 (2011).

18. S.B. Hari et al., J. Colloid. Interface. Sci. 196 (2), 170-176 (1997).

19. P. Arosio et al., Biophys. Chem. 168-169 19-27 (2012).

20. W. Norde and J. Lyklema, J. Colloid. Interface Sci. 66, 285 (1978).

21. A.W. Vermeer, M.G. Bremer, and W. Norde, Biochim. Biophys. Acta. 1425.(1),1-12 (1998).

22. K. A. Pikal-Cleland et al., Arch. Biochem. Biophys. 384 (2), 398-406 (2000).

23. G. Gómez, M. J. Pikal, and N. Rodriguez-Hornedo, Pharmaceutical Research 18 (1), 90-97 (2001).

24. L. A. Kueltzo et al., J. Pharm. Sci. 97 (5), 1801-1812 (2007).

25. A. Hawea et al., Eur. J. Pharm. Sci. 38, 79–87 (2009).

26. J.O. Wilkes, Fluid Mechanics for Chemical Engineers (Pearson Education Inc, Upper Saddle River, NJ, 2006).

27. J. X. Zhou et al., J. Chromatogr. A 1175 (1), 69-80 (2007).

28. J. Chen, J. Tetrault, and A. Ley, J. Chromatogr. A 1177 (2), 272-281 (2008).

29. P. Gagnon, "Purification of Monoclonal Antibodies by Mixed-Mode Chromatography," in Process Scale Purification of Antibodies, U. Gottschalk, Ed. (John Wiley and Sons, Hoboken, NJ, 2008), pp. 125-143.

30. P. Gagnon, Curr. Pharm. Biotechnol. 10, 434-439 (2009).

31. J.A. Asenjo and B.A. Andrews, J. Chromatogr. A 1218, 8826-8835 (2011).

32. I.F. Ferreira et al., J. Chromatogr. A 1195 (1-2), 94-100 (2008).

33. L. N. Mao et al., Biotechnol. Prog. 26 (6), 1662-1670 (2010).

34. P. A. J. Rosa et al, J. Chromatogr. A 1217 (16), 2296-2305 (2010).

35. N. Fraud et al., BioProcess Intl. 7 (s6), 30-35 (2009).

Newsletter

Stay at the forefront of biopharmaceutical innovation—subscribe to BioPharm International for expert insights on drug development, manufacturing, compliance, and more.